sjb世俱杯中国官网入口
本站首页
学院概况
学院简介
学院领导
管理机构
学科建设
学科介绍
科研团队
科研成果
本科教育
专业概况
师资队伍
实践教学
教学改革
研究生教育
招生简介
培养方案
学生管理
导师风采
研究生思政
科创平台
实验中心
技术创新中心
应用研发中心
学生工作
规章制度
团学建设
思想教育
学生活动
就业工作
就业政策
就业信息
就业指导
就业通报
党建工作
组织机构
党员发展
时政速递
主题教育
资源下载
院用表格
课程资源
论文模板
当前位置:
本站首页
>
本科教育
>
实践教学
>
正文
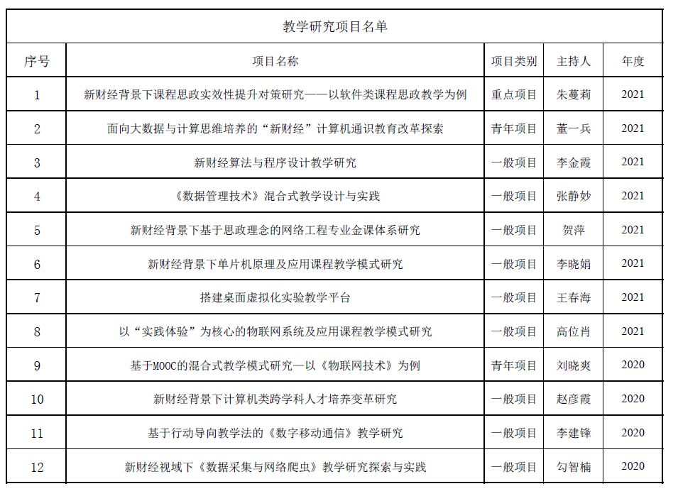
教学研究项目名单
【来源: | 发布日期:2022-03-23 】
关闭
打印